首页
铁检概况
铁检动态
检务公开
铁检风采
检察新闻
队伍建设
检察文化
专题活动
云南检察之窗网站群快速导航:
省院
昆明
昭通
曲靖
玉溪
保山
楚雄
红河
文山
普洱
版纳
大理
德宏
丽江
怒江
迪庆
临沧
昆铁
本站已支持IPv6网络
今天是:
当前位置:
首页
>>
队伍建设
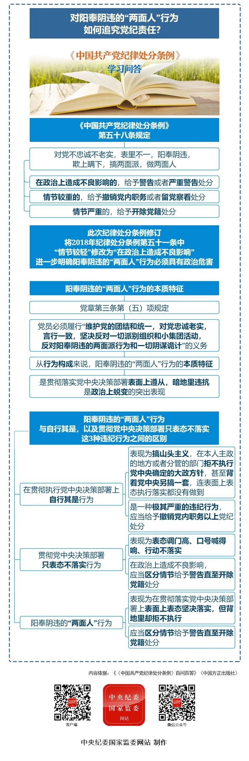
纪律处分条例·学习问答丨对阳奉阴违的“两面人”行为如何追究党纪责任?
时间:2024-07-11 作者: 新闻来源: 【字号:
大
|
中
|
小
】
来源:中央纪委国家监委网站
版权所有:昆明铁路运输检察分院
云南省人民检察院信息中心管理维护 服务电话:0871-4622000
工信部ICP备案号:京ICP备10217144号-1
技术支持:正义网
本网网页设计、图标、内容未经协议授权禁止转载、摘编或建立镜像,禁止作为任何商业用途的使用。